BC20
產品型號:BSJ-BC20
產品規格:18.7 *16.0*3.0 mm
產品概述:BC20模塊是一款集成了高性能 GNSS 引擎和四頻段 GSM/GPRS 引擎的多功能無線模塊。它可以以集成控制模式 或 獨立控制模式工作,以滿足客戶的不同應用需求。


產品型號:BSJ-BC20
產品規格:18.7 *16.0*3.0 mm
產品概述:BC20模塊是一款集成了高性能 GNSS 引擎和四頻段 GSM/GPRS 引擎的多功能無線模塊。它可以以集成控制模式 或 獨立控制模式工作,以滿足客戶的不同應用需求。
|
| |
|
| |
|
| |
|
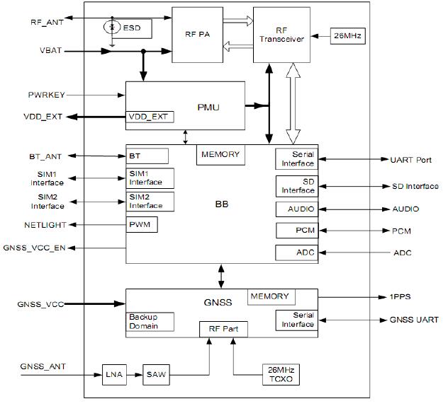
右圖為BC20 模塊的功能框圖,闡述了其主要功能:
—電源供電 —開關機接口 —串口 —音頻接口 —SIM 卡接口 —ADC 接口 —GSM 射頻接口 —GNSS 射頻 接口 —藍牙接口 —SD 卡接口 |
|
| 基本參數 | 軟件特性 | ||
| 封裝形式 | LCC&LGA 68-pin | 網絡協議 | TCP/UDP/HTTP/FTP/POP3/SMTP |
| 尺寸(mm) | 18.7*16.0*3.0mm | MMS | 支持 |
| 頻段 | 850/900/1800/1900 | SMS | 支持 |
| 推薦電壓 | 3.8V | 模擬音頻 | 一路輸入2路輸出 |
| 功耗(sleep) | 4.5mA | TTS | 支持 |
| 工作溫度 | -40℃-+85℃ | DTMF | 支持 |
| 數據傳輸 | LBS | 支持 | |
| GPRS時隙 | 12 | FOTA | 支持 |
| 接口 | 嵌入式AT指令 | 支持 | |
| UART | 3 | 固件更新 | 支持 |
| USB | 支持 | 藍牙 | 支持 |
| PCM音頻 | 支持 | GNSS | |
| GPIO | 支持 | GNSS類型 | BD/GPS/GLONASS |
| SD | 支持 | ||
| SPI | 支持 | ||
| I2C | 支持 | ||